专注分享各种高质量网站、工具、APP、开源项目等一切好玩的东西🚀,以及偶尔开开车🚗

🔍内容索引 @GeeksoBot
💬加入话题 @igeekshare
📮广告合作 @Geekshare_bot
🌐网站:https://geekshare.org/
这种事能分享的吗?
#ChatGPT

现在你可以通过电话直接与 ChatGPT 互动

WhatsAPP用户点我

GV 用户拨打:8002428478

支持中文,每个月有 15 分钟额度,最大的用处可能是可以给 GV 保号吧
🎲 GitHub Copilot 可以免费使用了!

直达: github.com/copilot


免费用户每月有 2000 个代码建议、50 次对话。聊胜于无

☎️ 关注极客盐选
🤡 2024 年频道年终总结

想看的欢迎点开观看

1.更新频率和盈利

老粉(如果有的话)应该知道频道今年发推送频率大不如前两年了,遥想前几年疫情的时候一天更十几条...

当然主要原因还是不挣钱,现在电报中文区能接的广告基本都是黑灰产业如菠菜、机场,还有很多不可能接的广告如诈骗,并且数量也是越来越少

还有一方面是做频道这件事带来的正反馈比较少,比如自己辛苦写一篇长推送点赞评论寥寥无几,更让人气愤的是被人抄袭基本也是无计可施。所以也导致自己对做频道这件事慢慢已经成为习惯+对本频道老粉的回馈

最后一点是自己的强迫症,看到一些自认为没卵用但是对小白很有用的东西已经没有分享欲了,所以单凭这一点自己就把很多小白拒之门外了,流量和关注肯定会受到影响

2.流量下滑

做频道最关注的肯定是流量,据我观察,互联网类目的频道除了油管博主、网站站长、白嫖节点频道的流量能保持在比较高且稳定的水平,其他像本频道这一分享类的频道都出现了下滑或者不稳定的情况

猜测跟频道本身质量以及获取信息渠道增多等有关联。我目前本身经营着多个网站,流量主要来源是SEO,所以基本上不会出现下滑。当然电报中文生态确实比较烂,毕竟大部分人对电报第一印象就是黄赌毒...

我相信许多频道如果一直流量不佳的话,许多频道主会选择摆烂或者断更...然后一批新频道又拔地而起,循环往复。

3.展望未来

暂时还是保持目前的状态,可能内容方面会继续提高 AI 方面的比重,原因无他,我自己也天天用 AI,也希望能为大家提高生产力

新的一年也许会建立一个网站和频道联动,一方面是发布一些长内容,一方面是吸引新粉。毕竟有流量有盈利这个频道才可以更好的发展下去

最后感谢一直陪伴本频道的观众,虽然我知道你们很少评论,但是我知道你们都在


如果你对频道有什么建议,欢迎评论区留言
#AI #工具

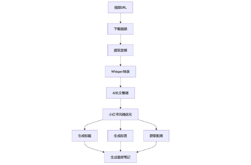
📷 小红书笔记生成器

工具可以将视频内容转换成小红书笔记。使用需要 OpenRouter API 和 Unsplash API

营销号必备

📮投稿 📢频道 💬群聊 🔎索引
#开源 #工具 #Windows

🕓 Education-Clock - 一个多功能的学校桌面时钟

下载页面


软件提供桌面时钟、课程表、天气预报、自动新闻联播、定时关机、消息通知栏和随机点名等功能

适合大学生使用

📮投稿 📢频道 💬群聊 🔎索引
#AI资讯

Google 发布 AI 图像创意工具「Whisk」:可以将图片的主体、背景和风格融合生成全新的创意图片。目前仅支持美国(ip)地区[官方Demo][在线使用]
这个超好玩,而且效果很牛逼,你大爷终究是你大爷


Google 文生图大模型「Imagen 3」迎来升级:可以生成更明亮、构图更好的图像,还可更准确地渲染更多不同的艺术风格[本频道报道][在线使用]
封面图就是此模型生成,感觉比 Flux.1 还略胜一筹


Google 发布视频生成大模型「Veo2」:支持文本和图像生成视频,最高可生成 4K 分辨。还可根据提示词完成相机控制,如广角镜头、POV 和无人机拍摄,模拟真实世界的物理效果和多种视觉[官方Demo][加入候补]

Pika AI 发布了 Pika 2.0 视频生成模型:提升多主体一致性。上传多张图片,Pika 会精准参考图片中的元素并生成视频。比如可以将一个场景、人物、衣服、挂饰等融合成一个完整视频[官方Demo][直达]
#开源 #硬件

小米推出官方 Home Assistant 米家集成,用于管理 IoT 智能设备

Home Assistant 是一个基于 Python 3 开发的开源家庭自动化平台,可以跟踪和控制家庭中的所有设备,并实现自动化控制

这就是格局


📮投稿 📢频道 💬群聊 🔎索引
Cloudflare 已明文禁止搭建VPN和代理服务,禁止优选IP

Cloudflare 已于本月初修改了其服务条款,根据新的协议,用户使用其服务提供虚拟专用网络(VPN)或其他类似的代理服务将被视为违规。

Cloudflare 早些时候已禁止用户将 Cloudflare 代理域名的流量发送给非 Cloudflare 分配的IP地址。该规定直接影响“IP优选”工具的使用,一些用户会使用此类工具绕过CF的正常流量分配机制,以获得更好的网络访问性能。但它显然会破坏 CF 网络节点的分配策略。

此前,Cloudflare 也会对优选IP行为进行技术干预,包括拒签SSL证书和停止流量转发。由于上述行为已经明确被列为滥用服务的事项,因此继续搭建代理节点和优选IP可能导致封号,需要慎重操作。当然,该条款并不会影响 SaaS 、Tunnel、WARP 等产品的正常使用。

[消息等级 Level C2 · 简要]
#开源 #监控 #工具

🔔 Changedetection – 一款开源的网站监控工具

市面上大多监控网站的服务都需要付费,Changedetection 完全开源免费可自部署。可通过 Discord、邮件、Slack、Telegram、API 调用等触发通知

对于一些抢购或需要即时通知的场景非常有用,支持 Docker 部署

📑相关阅读

F5Bot - 一个免费的的监控服务

📮投稿 📢频道 💬群聊 🔎索引
#开源 #Windows #格式转换

🔁 File Converter - 一个开源的文件转换和压缩工具

File Converter 集成在 Windows 右键菜单,支持上百种格式的转换和压缩

它使用了多个强大稳定的中间件,如知名的 ffmpeg、ImageMagick、Ghostscript 等

📮投稿 📢频道 💬群聊 🔎索引
#数据 #阅读

移动互联网速度最快的国家排名:阿联酋遥遥领先

排名前十的分别是阿联酋、卡塔尔、韩国、挪威、丹麦、科威特、中国、荷兰、沙特、保加利亚。美国排名第 18

数据源自世界银行

📮投稿 📢频道 💬群聊 🔎索引
#AI资讯

ChatGPT APP 功能上新:除了原有的高级语音模式外,现在你可以与ChatGPT进行视频通话、共享屏幕,也可以与圣诞老人实时互动

Meta 发布开源 AI 大模型「Llama 3.3」:效率更高、成本更低。不支持中文

全球首个 AI 程序员 Devin 全面开放:能够熟练运用多种编程语言、独立完成网站和应用程序的构建与部署,甚至可以自主发现并修复代码缺陷,月费500美元(直达

Google Drive 增强了 Gemini AI 的功能:现在用户可以通过新的 “总结此文件夹” 按钮快速获取文件夹内容的概要

开源网络爬虫项目 Crawl4 AI 更新:此次新增的文本模式(Text-Only Mode)功能可以通过优化资源加载策略,将爬取效率提升至原来的3-4 倍(本频道报道
#在线生成 #网站

🙂 AIGIF - 在线生成换脸表情包

选择一个 Gif 表情,然后上传人脸,稍等片刻网站就会生成一个换脸表情

用电脑生成有水印,手机生成没有。免费用户一个月可以生成 50 张

由于只能使用网站的模板,所以有效杜绝了非法用途!

📮投稿 📢频道 💬群聊 🔎索引
#AI #Gemini #Google #大模型

Google 发布旗下最强 AI 大模型「Gemini 2.0 Flash」

直达: gemini.google.com


该模型对多模态理解、速度和性能对比上代皆有显著提升

具备生成图像和音频、网页搜索、代码编写、游戏指导等多模态功能(图片和语音生成功能将于明年 1 月开放)

实际体验下来对中文支持挺好,对图片的理解也很好,速度是真的快


📮投稿 📢频道 💬群聊 🔎索引
#Apple #AI #ChatGPT

🍏 ChatGPT 正式登陆苹果全家桶,iPhone 今天起自带目前最强 AI 了!

Apple 此次更新带来了集成 ChatGPT 的 Siri,还有可创建自定义表情符号的Genmoji、图像生成工具 Image Playground和 Image Wand。当然还有视觉识别、文本总结、跨语言翻译等实用功能

遗憾的是,苹果智能暂不支持中国大陆地区

📮投稿 📢频道 💬群聊 🔎索引
Back to Top