极客分享
09:37 · Dec 19, 2024 · Thu
#AI #工具
📷
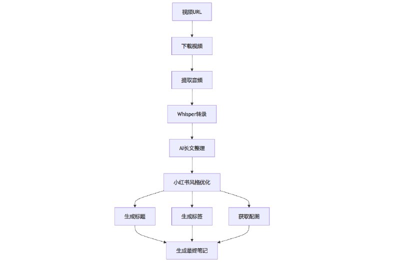
小红书笔记生成器
工具可以将视频内容转换成小红书笔记。使用需要 OpenRouter API 和 Unsplash API
营销号必备
📮
投稿
📢
频道
💬
群聊
🔎
索引
Home
Powered by
BroadcastChannel
&
Sepia